深入浅出偏向锁
在 JDK 1.5 之前,面对 Java 并发问题, synchronized 是一招鲜的解决方案:
- 同步方法,锁上当前实例对象
- 同步静态方法,锁上当前类的 Class 对象
- 同步块,锁上代码块里面配置的对象
拿同步块来举例:
public void test(){
synchronized (object) {
i++;
}
}经过 javap -v 编译后的指令如下:

monitorenter指令在编译后会插入到同步代码块的开始位置;monitorexit指令会插入到方法结束和异常的位置(实际隐藏了try-finally)。- 每个对象都有一个 monitor 与之关联,当一个线程执行到 monitorenter 指令时,就会获得对象所对应
monitor的所有权,也就获得到了对象的锁。
对象监视器 monitor
这里再简单说一下 monitor 的概念。
在 Java 中,monitor 可以被看作是一种守门人或保安,它确保同一时刻只有一个线程可以访问受保护的代码段。你可以将它想象成一个房间的门,门的里面有一些重要的东西,而 monitor 就是那个保护门的保安。
这里是 monitor 的工作方式:
- 进入房间: 当一个线程想要进入受保护的代码区域(房间)时,它必须得到 monitor 的允许。如果房间里没有其他线程,monitor 会让它进入并关闭门。
- 等待其他线程: 如果房间里已经有一个线程,其他线程就必须等待。monitor 会让其他线程排队等候,直到房间里的线程完成工作离开房间。
- 离开房间: 当线程完成它的工作并离开受保护的代码区域时,monitor 会重新打开门,并让等待队列中的下一个线程进入。
- 协调线程: monitor 还可以通过一些特殊的机制(例如 wait 和 notify 方法,讲 Condtion 的时候会细讲)来协调线程之间的合作。线程可以通过 monitor 来发送信号告诉其他线程现在可以执行某些操作了。
重量级锁
当另外一个线程执行到同步块的时候,由于它没有对应 monitor 的所有权,就会被阻塞,此时控制权只能交给操作系统,也就会从 user mode 切换到 kernel mode(在讲 JMM 的时候有提到,戳链接直达), 由操作系统来负责线程间的调度和线程的状态变更, 这就需要频繁的在这两个模式下切换(上下文转换)。
有点竞争就找内核的行为很不好,会引起很大的开销,所以大家都叫它重量级锁,自然效率也很低,这也就给很多小伙伴留下了一个根深蒂固的印象 —— synchronized 关键字相比于其他同步机制性能不好,但其实不然,我们前面也讲过了。
轻量级锁
如果 CPU 通过 CAS(后面会细讲,戳链接直达)就能处理好加锁/释放锁,这样就不会有上下文的切换。
但是当竞争很激烈,CAS 尝试再多也是浪费 CPU,权衡一下,不如升级成重量级锁,阻塞线程排队竞争,也就有了轻量级锁升级成重量级锁的过程。

HotSpot 的作者经过研究发现,大多数情况下,锁不仅不存在多线程竞争,而且总是由同一个线程多次获得,同一个线程反复获取锁,如果还按照 CAS 的方式获取锁,也是有一定代价的,如何让这个代价更小一些呢?
偏向锁
偏向锁实际上就是「锁对象」潜意识「偏向」同一个线程来访问,让锁对象记住这个线程 ID,当线程再次获取锁时,亮出身份,如果是同一个 ID 直接获取锁就好了,是一种 load-and-test 的过程,相较 CAS 又轻量级了一些。
可是多线程环境,也不可能只有同一个线程一直获取这个锁,其他线程也是要干活的,如果出现多个线程竞争的情况,就会有偏向锁升级的过程。

这里可以思考一下:偏向锁可以绕过轻量级锁,直接升级到重量级锁吗?
都是同一个锁对象,却有多种锁状态,其目的显而易见:
占用的资源越少,程序执行的速度越快。
偏向锁和轻量级锁,都不会调用系统互斥量(Mutex Lock),它们只是为了提升性能多出来的两种锁状态,这样可以在不同场景下采取最合适的策略:
- 偏向锁:无竞争的情况下,只有一个线程进入临界区,采用偏向锁
- 轻量级锁:多个线程可以交替进入临界区,采用轻量级锁
- 重量级锁:多线程同时进入临界区,交给操作系统互斥量来处理
关于这部分内容,我们在讲 进击的synchronized也曾讲过,但是这部分内容的确又很需要多花点时间去搞透彻,所以我们这里就从不同的角度切入,多花点时间来盘一下。
到这里,大家应该理解了,但仍然会有很多疑问:
- 锁对象是在哪存储线程 ID 的?
- 整个升级过程是如何过渡的?
想理解这些问题,就需要先知道 Java 对象头的结构。
Java 对象头
按照常规理解,识别线程 ID 需要一组 mapping 映射关系来搞定,如果单独维护这个 mapping 关系又要考虑线程安全的问题。根据奥卡姆剃刀原理,Java 万物皆是对象,对象皆可用作锁,与其单独维护一个 mapping 关系,不如中心化将锁的信息维护在 Java 对象本身上。
奥卡姆剃刀原理是一种问题解决原则,简单来说就是:在解释某事物时,没有必要假设更多的东西,当有多个解释时,应选择假设最少、最简单的那个解释。
Java 对象头最多由三部分构成:
- MarkWord
- ClassMetadata Address
- Array Length (如果对象是数组才会有这部分)
其中 Markword 是保存锁状态的关键,对象锁状态可以从偏向锁升级到轻量级锁,再升级到重量级锁,加上初始的无锁状态,可以理解为有 4 种状态。想在一个对象中表示这么多信息自然就要用位来存储,在 64 位操作系统中,是这样存储的(注意颜色标记),想看具体注释的可以看 hotspot(1.8) 源码文件 path/hotspot/src/share/vm/oops/markOop.hpp 第 30 行。

有了这些基本信息,接下来我们就只需要弄清楚,MarkWord 中的锁信息是怎么变化的。
单纯看上图,还十分抽象,作为程序员的我们最喜欢用代码说话,贴心的 openjdk 官网提供了可以查看对象内存布局的工具 JOL (java object layout),我们直接通过 Maven 引入到项目中。
Maven Package
<dependency>
<groupId>org.openjdk.jol</groupId>
<artifactId>jol-core</artifactId>
<version>0.14</version>
</dependency>接下来我们就通过代码来深入了解一下偏向锁。
场景 1
public static void main(String[] args) {
Object o = new Object();
log.info("未进入同步块,MarkWord 为:");
log.info(ClassLayout.parseInstance(o).toPrintable());
synchronized (o){
log.info(("进入同步块,MarkWord 为:"));
log.info(ClassLayout.parseInstance(o).toPrintable());
}
}来看输出结果:

上面我们用到的 JOL 版本为 0.14,接下来我们要用 0.16 版本查看输出结果,因为这个版本给了我们更友好的说明,同样的代码,来看输出结果:

看到这个结果,有些小伙伴会有疑问,JDK 1.6 之后默认是开启偏向锁的,为什么初始化的代码是无锁状态,进入同步块产生竞争就绕过偏向锁直接变成轻量级锁了呢?
虽然默认开启了偏向锁,但是开启有延迟,大概 4s。原因是 JVM 内部的代码有很多地方用到了 synchronized,如果直接开启偏向,产生竞争就要有锁升级,会带来额外的性能损耗,所以就有了延迟策略。

可以通过参数 -XX:BiasedLockingStartupDelay=0 将延迟改为 0,但是不建议这么做。
场景 2
那我们就代码延迟 5 秒来创建对象,来看看偏向是否生效
public static void main(String[] args) throws InterruptedException {
// 睡眠 5s
Thread.sleep(5000);
Object o = new Object();
log.info("未进入同步块,MarkWord 为:");
log.info(ClassLayout.parseInstance(o).toPrintable());
synchronized (o){
log.info(("进入同步块,MarkWord 为:"));
log.info(ClassLayout.parseInstance(o).toPrintable());
}
}重新查看运行结果:

这样的结果是符合我们预期的,但是结果中的 biasable 状态,在 MarkWord 表格中并不存在,其实这是一种匿名偏向状态,是对象初始化中,JVM 帮我们做的。这样当有线程进入同步块时:
- 可偏向状态:直接就 CAS 替换 ThreadID,如果成功,就可以获取偏向锁了
- 不可偏向状态:就会变成轻量级锁
那问题又来了,现在锁对象有具体偏向的线程,如果新的线程过来执行同步块会偏向新的线程吗?
场景 3
public static void main(String[] args) throws InterruptedException {
// 睡眠 5s
Thread.sleep(5000);
Object o = new Object();
log.info("未进入同步块,MarkWord 为:");
log.info(ClassLayout.parseInstance(o).toPrintable());
synchronized (o){
log.info(("进入同步块,MarkWord 为:"));
log.info(ClassLayout.parseInstance(o).toPrintable());
}
Thread t2 = new Thread(() -> {
synchronized (o) {
log.info("新线程获取锁,MarkWord为:");
log.info(ClassLayout.parseInstance(o).toPrintable());
}
});
t2.start();
t2.join();
log.info("主线程再次查看锁对象,MarkWord为:");
log.info(ClassLayout.parseInstance(o).toPrintable());
synchronized (o){
log.info(("主线程再次进入同步块,MarkWord 为:"));
log.info(ClassLayout.parseInstance(o).toPrintable());
}
}来看运行结果,奇怪的事情发生了:

标记1: 初始可偏向状态标记2:偏向主线程后,主线程退出同步代码块标记3: 新线程进入同步代码块,升级成了轻量级锁标记4: 新线程的轻量级锁退出同步代码块,主线程查看,变为不可偏向状态标记5: 由于对象不可偏向,同场景 1主线程再次进入同步块,自然就会用轻量级锁
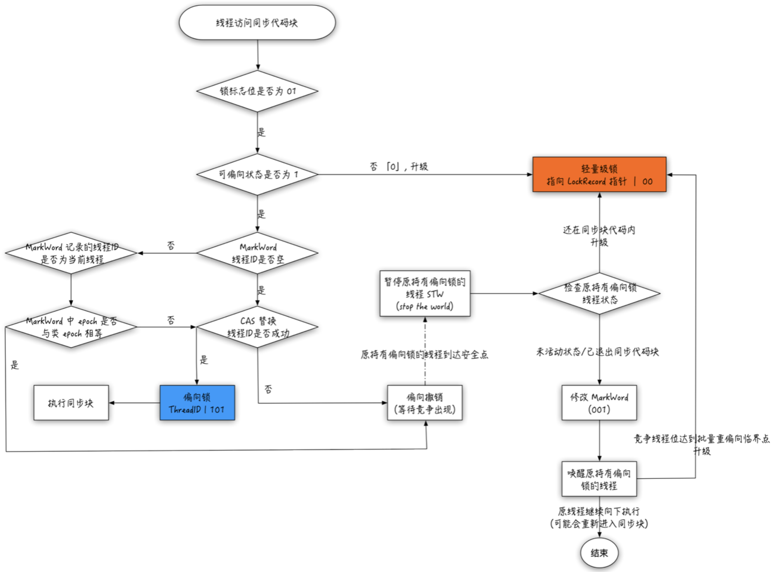
至此,场景一二三可以总结为一张图:

从这样的运行结果上来看,偏向锁像是“一锤子买卖”,只要偏向了某个线程,后续其他线程尝试获取锁,都会变为轻量级锁,这样的偏向非常局限。事实上并不是这样,如果你仔细看标记 2(已偏向状态),还有个 epoch 我们没有提及,这个值就是打破这种局限性的关键,在了解 epoch 之前,我们还要了解一个概念——偏向撤销(后面在讲批量撤销的时候会细讲这个陌生的 epoch)。
偏向撤销
在讲偏向撤销之前,需要和大家明确一个概念——偏向锁撤销和偏向锁释放是两码事:
- 撤销:笼统的说,就是多个线程竞争导致不能再使用偏向模式,主要是告知这个锁对象不能再用偏向模式
- 释放:和你的常规理解一样,对应的就是 synchronized 方法的退出或 synchronized 块的结束
何为偏向撤销?
从偏向状态撤回到原来的状态,也就是将 MarkWord 的第 3 位(是否偏向撤销)的值,
从 1 变回 0
如果只是一个线程获取锁,再加上「偏心」的机制,是没有理由撤销偏向的,所以偏向的撤销只能发生在有竞争的情况下。
想要撤销偏向锁,还不能对持有偏向锁的线程有影响,就要等待持有偏向锁的线程到达一个 safepoint 安全点 (这里的安全点是 JVM 为了保证在垃圾回收的过程中引用关系不会发生变化设置的一种安全状态,在这个状态上会暂停所有线程工作), 在这个安全点会挂起获得偏向锁的线程,后续讲 JVM 的时候会详细讲。
在这个安全点,线程可能还是处在不同的状态,先说结论(因为源码就是这么写的)
- 线程不存活,或者活着的线程退出了同步块,很简单,直接撤销偏向就好了
- 活着的线程但仍在同步块之内,那就升级成轻量级锁
这个和 epoch 貌似还是没啥关系,因为这还不是全部场景。
偏向锁是特定场景下提升程序效率的方案,可并不代表所有程序都满足这些特定场景,比如这些场景(在开启偏向锁的前提下):
- 一个线程创建了大量对象并执行了初始的同步操作,之后在另一个线程中将这些对象作为锁进行之后的操作。这种 case 下,会导致大量的偏向锁撤销操作
- 明知有多线程竞争(生产者/消费者队列),还要使用偏向锁,也会导致各种撤销
很显然,这两种场景肯定会导致偏向撤销的,一个偏向撤销的成本无所谓,大量偏向撤销的成本是不能忽视的。那怎么办?
既不想禁用偏向锁,还不想忍受大量撤销偏向增加的成本,这种方案就是设计一个有阶梯的底线。
批量重偏向(bulk rebias)
这是第一种场景的快速解决方案,以 class 为单位,为每个 class 维护一个偏向锁撤销计数器,只要 class 的对象发生偏向撤销,该计数器 +1,当这个值达到重偏向阈值(默认 20)时:
BiasedLockingBulkRebiasThreshold = 20JVM 就认为该 class 的偏向锁有问题,因此会进行批量重偏向, 它的实现方式就用到了我们上面说的 epoch。
Epoch,如其含义「纪元」一样,就是一个时间戳。每个 class 对象会有一个对应的epoch字段,每个处于偏向锁状态对象的mark word 中也有该字段,其初始值为创建该对象时 class 中的epoch的值(此时二者是相等的)。
每次发生批量重偏向时,就将该值加 1,同时遍历 JVM 中所有线程的栈:
- 找到该 class 所有正处于加锁状态的偏向锁对象,将其
epoch字段改为新值 - class 中不处于加锁状态的偏向锁对象(没被任何线程持有,但之前是被线程持有过的,这种锁对象的 markword 肯定也是有偏向的),保持
epoch字段值不变
这样下次获得锁时,发现当前对象的epoch值和 class 的epoch,本着今朝不问前朝事 的原则(上一个纪元),就算当前已经偏向了其他线程,也不会执行撤销操作,而是直接通过 CAS 操作将其mark word的线程 ID 改成当前线程 ID,这也算是一定程度的优化,毕竟没升级锁;
如果 epoch 都一样,说明没有发生过批量重偏向, 如果 markword 有线程 ID,还有其他锁来竞争,那锁自然是要升级的(如同前面举的例子 epoch=0)。
批量重偏向是第一阶梯底线,还有第二阶梯底线
批量撤销(bulk revoke)
当达到重偏向阈值后,假设该 class 计数器继续增长,当其达到批量撤销的阈值后(默认 40)时,
BiasedLockingBulkRevokeThreshold = 40JVM 就认为该 class 的使用场景存在多线程竞争,会标记该 class 为不可偏向。之后对于该 class 的锁,直接走轻量级锁的逻辑。
这就是第二阶梯底线,但是在第一阶梯到第二阶梯的过渡过程中,也就是在彻底禁用偏向锁之前,还会给一次改过自新的机会,那就是另外一个计时器:
BiasedLockingDecayTime = 25000- 如果在距离上次批量重偏向发生的 25 秒之内,并且累计撤销计数达到 40,就会发生批量撤销(偏向锁彻底 game over)
- 如果在距离上次批量重偏向发生超过 25 秒之外,就会重置在
[20, 40)内的计数, 再给次机会
大家有兴趣可以写代码测试一下临界点,观察锁对象 markword 的变化。至此,整个偏向锁的工作流程可以用一张图表示:

到此,你应该对偏向锁有个基本的认识了。
偏向锁与 HashCode
上面场景一,无锁状态,对象头中没有 hashcode;偏向锁状态,对象头还是没有 hashcode,那我们的 hashcode 哪去了?
首先要知道,hashcode 不是创建对象就帮我们写到对象头中的,而是要经过第一次调用 Object::hashCode() 或者System::identityHashCode(Object) 才会存储在对象头中的。
第一次生成 hashcode 后,该值应该是一直保持不变的,但偏向锁又是来回更改锁对象的 markword,必定会对 hashcode 的生成有影响,那怎么办呢?我们来用代码验证:
场景一
public static void main(String[] args) throws InterruptedException {
// 睡眠 5s
Thread.sleep(5000);
Object o = new Object();
log.info("未生成 hashcode,MarkWord 为:");
log.info(ClassLayout.parseInstance(o).toPrintable());
o.hashCode();
log.info("已生成 hashcode,MarkWord 为:");
log.info(ClassLayout.parseInstance(o).toPrintable());
synchronized (o){
log.info(("进入同步块,MarkWord 为:"));
log.info(ClassLayout.parseInstance(o).toPrintable());
}
}来看运行结果

结论就是:即便初始化为可偏向状态的对象,一旦调用 Object::hashCode() 或者System::identityHashCode(Object) ,进入同步块就会直接使用轻量级锁。
场景二
假如已偏向某一个线程,然后生成了 hashcode,然后同一个线程又进入同步块,会发生什么呢?来看代码:
public static void main(String[] args) throws InterruptedException {
// 睡眠 5s
Thread.sleep(5000);
Object o = new Object();
log.info("未生成 hashcode,MarkWord 为:");
log.info(ClassLayout.parseInstance(o).toPrintable());
synchronized (o){
log.info(("进入同步块,MarkWord 为:"));
log.info(ClassLayout.parseInstance(o).toPrintable());
}
o.hashCode();
log.info("生成 hashcode");
synchronized (o){
log.info(("同一线程再次进入同步块,MarkWord 为:"));
log.info(ClassLayout.parseInstance(o).toPrintable());
}
}查看运行结果:

结论就是:同场景一,会直接使用轻量级锁。
场景三
那假如对象处于已偏向状态,在同步块中调用了那两个方法会发生什么呢?继续代码验证:
public static void main(String[] args) throws InterruptedException {
// 睡眠 5s
Thread.sleep(5000);
Object o = new Object();
log.info("未生成 hashcode,MarkWord 为:");
log.info(ClassLayout.parseInstance(o).toPrintable());
synchronized (o){
log.info(("进入同步块,MarkWord 为:"));
log.info(ClassLayout.parseInstance(o).toPrintable());
o.hashCode();
log.info("已偏向状态下,生成 hashcode,MarkWord 为:");
log.info(ClassLayout.parseInstance(o).toPrintable());
}
}来看运行结果:

结论就是:如果对象处在已偏向状态,生成 hashcode 后,就会直接升级成重量级锁。
最后用书中的一段话来描述锁和 hashcode 之间的关系。

重量级锁和Object.wait
Object 除了提供上述的 hashcode 方法,还有 wait() 方法,这也是我们在同步块中常用的,调用 wait 方法会对锁产生哪些影响呢?来看代码:
public static void main(String[] args) throws InterruptedException {
// 睡眠 5s
Thread.sleep(5000);
Object o = new Object();
log.info("未生成 hashcode,MarkWord 为:");
log.info(ClassLayout.parseInstance(o).toPrintable());
synchronized (o) {
log.info(("进入同步块,MarkWord 为:"));
log.info(ClassLayout.parseInstance(o).toPrintable());
log.info("wait 2s");
o.wait(2000);
log.info(("调用 wait 后,MarkWord 为:"));
log.info(ClassLayout.parseInstance(o).toPrintable());
}
}查看运行结果:

结论就是,wait 方法是互斥量(重量级锁)独有的,一旦调用该方法,就会升级成重量级锁(这个是面试可以说出的亮点内容哦)
最后再继续丰富一下锁对象变化图:

再见偏向锁
看到这个副标题你可能有些慌,为啥要告别偏向锁,因为维护成本有些高了,来看 Open JDK 官方声明,JEP 374: Deprecate and Disable Biased Locking

这个说明的更新时间距离现在很近,在 JDK 15 版本就已经开始了

一句话解释就是维护成本太高


最终就是,JDK 15 之前,偏向锁默认是 enabled,从 JDK 15 开始,默认就是 disabled,除非显示的通过 UseBiasedLocking 开启。
其中在 quarkus 上的一篇文章说明的更加直接

偏向锁给 JVM 增加了巨大的复杂性,只有少数非常有经验的程序员才能理解整个过程,维护成本很高,大大阻碍了开发新特性的进程(换个角度理解,你掌握了,是不是就是那少数有经验的程序员了呢?哈哈)
小结
偏向锁可能就这样的走完了它的一生,有些小伙伴可能直接发问,都被 deprecated 了,JDK 都 17 了,还讲这么多干什么?
- Java 任它发,我用 Java 8,这是很多主流的状态,至少你用的版本没有被 deprecated
- 面试还是会被经常问到
- 万一哪天有更好的设计方案,“偏向锁”又以新的形式回来了呢,了解变化才能更好理解背后设计
- 奥卡姆剃刀原理,我们现实中的优化也一样,如果没有必要不要增加实体,如果增加的内容带来很大的成本,不如大胆的废除掉,接受一点落差
编辑:沉默王二,编辑前的内容主要来自于日拱一兵的这篇知乎文章https://zhuanlan.zhihu.com/p/451061367
GitHub 上标星 10000+ 的开源知识库《二哥的 Java 进阶之路》第二份 PDF 《并发编程小册》终于来了!包括线程的基本概念和使用方法、Java的内存模型、sychronized、volatile、CAS、AQS、ReentrantLock、线程池、并发容器、ThreadLocal、生产者消费者模型等面试和开发必须掌握的内容,共计 15 万余字,200+张手绘图,可以说是通俗易懂、风趣幽默……详情戳:太赞了,二哥的并发编程进阶之路.pdf
加入二哥的编程星球,在星球的第二个置顶帖「知识图谱」里就可以获取 PDF 版本。

