二哥的PmHub,一套基于 SpringCloud & LLM 的智能项目管理系统更新了
大家好,二哥呀。很高兴给大家宣布一个好消息,我们的新项目——PmHub 又更新啦!
目前已经有不少球友把 PmHub 写到简历上了。


好,下面由我隆重的给大家介绍一下我们的项目。
PmHub 是由前蚂蚁金服技术专家苍何和二哥一起主导的,一套基于 SpringCloud Alibaba & LLM 的智能项目管理系统,该项目旨在帮助小伙伴们快速掌握微服务/分布式项目的架构设计和开发流程。如果你想在校招或者社招中拿到一个满意的 offer,PmHub 将是一个非常 nice 的选择😄。
- 欢迎蹂躏我们的项目:https://pmhub.laigeoffer.cn/,记得轻点哦。
- 欢迎 star 我们的项目:https://github.com/laigeoffer/pmhub,记得狠一点哦。
- 欢迎品鉴我们的教程:https://laigeoffer.cn/pmhub/about/,记得认真点哦。
- 欢迎加入我们的星球:https://laigeoffer.cn/zsxq/,记得早一点哦。
如果你是正在准备秋招的 25 届应届生,PmHub 写到简历上绝对可以让你脱颖而出,本来拿白菜,结果硬是拿到 SSP;本来进不了大厂修不了福报,结果硬是 offer 拿到手软;本来去不了国企银行的,结果硬是微微一笑迷晕面试官。
如果你是正在准备社招的工作党,PmHub 写到简历绝对能让你的身价提高一大截,原本是扭扭捏捏的 CRUD Boy,结果成了微服务/分布式的技术专家。

并且,我们会手把手拎着大家把单体版本一步步改造成微服务版本,并且的并且,我们会毫不保留地将单体应用微服务化的踩坑经验分享出来,让你彻底明白架构的演进史,掌握单体改造成微服务的“秋名山车之神技”。
好,接下来,就由我来吹一吹 PmHub 项目的亮点,哦不,实话实说而已😄。
- 热门技术:采用时下企业最热门的技术框架,如 SpringCloud、Gateway、Nacos、Sentinel 等,主打一个硬核,与真实的企业项目接轨。
- 单体与微服务:提供单体和微服务两个版本,完美照顾零基础和需要进阶的同学,带大家体验从单体到微服务架构的改造全过程,并深入理解两种架构的优缺点。
- 硬核面试题:我们将结合付费球友的实际面试体验,为大家提供可以真正吊打面试官的真是面试场景和题目,并提供 1v1 的简历修改服务,主打一个投了就有、面了就拿 offer 的快乐体感。
- 代码质量:由蚂蚁金服工作过的技术专家苍何亲自下场,严格遵循代码规范和最佳实践,帮大家养成优雅的代码编写习惯。
- 持续集成:提供持续集成和持续部署的完整配置,带你从 0-1 用 Docker 上线 生产环境级别的真实项目。
- 产品设计:提供完整的产品设计文档,包括产品需求、产品架构、产品原型等,这是别的项目不曾给你的,但工作后又不可或缺的能力。
- 企业工作流:提供企业级的工作流系统,代码完全开源,你可以在此基础上进行二开,为公司节省巨额的研发成本,从而升职加薪。
为了让大家“无痛”掌握 PmHub,我们耗费了巨大心血,从项目立项,到代码编写、测试、部署,再到教程撰写,前后足足经历了 5 个月的时间,并且我们还计划再用 3 个月的时间,为大家再更新 60 篇预计 25 万字的硬核教程。

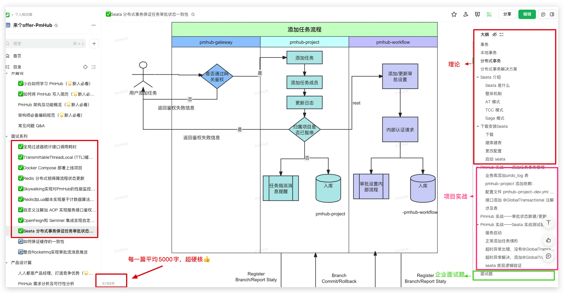
就比如说这篇《Seata 分布式事务保证任务审批状态一致性》的内容,足足 6825 字,详细讲解了 Seata 分布式事务的原理、实现、以及如何保证任务审批状态一致性,让你从理论到实践,通通掌握明白。

更关键的是,我们还提供了如何将 PmHub 写入到简历中的全套模板。

后期会根据球友们的实际反馈继续调整和优化,保证大家看到的是最新、最全、最实用的内容。
为了方便大家循序渐进式地学习,我们贴心地准备了两个版本:
- SpringBoot 单体架构版:适合初学者,可直接运行 pmhub-boot 模块下的 pmhub-admin 目录下的 PmhubApplication 类即可。
- Spring Cloud 微服务架构版:适合有一定基础,想进阶微服务/分布式的小伙伴,可以分别启动网关、系统、流程、项目管理、认证等多个服务。
大家可以根据自己的实际情况选择对应的版本进行学习,我们将会倾其所有,在第一时间帮助大家解决所有学习过程遇到的问题,让大家的学习曲线变得非常丝滑。

下面这张系统架构图可以帮助大家快速了解 PmHub 的组织架构,从前端到网关、从系统应用到基础服务、从存储技术到运维部署,可以说一目了然。

下面是 PmHub 目前用到的一些主流技术栈(SpringCloud、Spring Boot、SpringCloud Alibaba、MyBatis-Plus、Redis、RocketMQ、Sentinel、Gateway、Docker、WebSocket、JWT、SpringSecurity 等等),可以说非常强大。

01、PmHub 能让你学到什么?
对于 PmHub 这个项目,我们是有野心的:
①、BPM(Business Process Management,业务流程管理)历来都是非常复杂的,因为涉及到多人协同、审批流转、任务调度等等。
规模像点样子的企业往往都需要这样一套系统,直接开发吧,费时费力;付费购买吧,价格又居高不下。
那有了 PmHub 后,这个问题就迎刃而解了,我们的代码完全开源,企业完全可以在此基础上进行二开,既省时又省力。
②、找工作的时候,很多小伙伴面临着“无项目经历可写”的尴尬局面,写外卖、商城和秒杀吧,烂大街;写 GitHub 和码云上开源的项目吧,又没有系统的教程,不知道怎么下手。总不能直接下载到本地 run 一下 main 方法就算学习了吧?
有了 PmHub,这个问题也迎刃而解了,我们不仅在业务上更加贴近企业需求,还提供了详细的教程,从项目搭建到部署,从单体到微服务,从前端到后端,从数据库到缓存,从消息队列到分布式事务,从权限设计到代码规范,从代码质量到持续集成,从产品设计到企业工作流,从面试题到简历模板,一应俱全。
③、网上提供微服务项目的教程不多,能提供从单体到微服务进化的项目更是凤毛麟角,PmHub 在这一方面可以说做到了极致。来看看我们的一部分教程目录吧!

总之一句话:学微服务,就来 PmHub😁。
02、如何将 PmHub 写进简历?
由于 PmHub 是一个真实的企业级项目,所以里面有足够多的业务和技术栈可以写到简历上,我简单画了一张思维导图供大家参考:

并且 PmHub 刚刚上线,足够的新,所以能和你撞衫的就很少,我敢赌一万包辣条,写到简历上绝对能令面试官和 HR 耳目一新!

并且针对项目经历中的每一个条目,我们都会专门编写一份与之呼应的详细教程,帮助大家在最短的时间内掌握业务和对应的技术栈。
每篇教程约有 5000-10000 字,不是自吹,这是我见过最硬核的教程了。因为我自己也购买过很多付费教程,极客时间、掘金小册我都买了不下 40 个专栏,我们的硬核程度绝对可以和它们打个平手,甚至有些方面更胜一筹。

每一篇内容都会覆盖技术理论、项目实战,以及面试题,可以说是全方位无死角打通,超级体贴😁。我随便举 2 个例子:



付出这么多心血,我们的目的只有一个,那就是帮助大家拿下那该死的 offer,狠狠地赚一笔!👊
如果非要再加一个目的,那就是口碑传播,相信大家在遇到好东西时,都会不自觉地分享给身边的朋友。我相信 PmHub 就是这样一个好项目,那我们付出的心血也会获得应有的回报,双赢,绝对的双赢。
星球里的很多球友就会这样做,每年续费不说,还会主动向身边的朋友推荐。

看到这就想加入二哥编程星球的话,请扫下面的优惠券(或者长按自动识别)加入我们吧,星球目前定价 159 元/年,优惠完只需要 129 元,每天不到 0.35 元,绝对的超值。

03、PmHub 长什么样子?
PmHub 作为一套完整的企业级项目管理系统,功能比较多,这里只列出部分常用的页面,更多页面请直接访问 PmHub 在线访问地址。
1)首页数据统计

2)项目管理页

3)项目详情页

4)任务管理及详情


5)表单设计页面

6)流程设计页面

04、PmHub 的成长过程
PmHub 并不是我们一时兴起发起的,而是我和苍何在做完充分准备和调研后做出的决定。这里介绍一下 PmHub 的两位负责人吧:
- 沉默王二,原创公众号“沉默王二”累计 20 万+ 读者,GitHub 星标 12000+ 开源知识库《二哥的 Java 进阶之路》作者,内容帮助很多很多小伙伴成功拿到满意的 offer。
- 苍何:原创公众号“苍何”的作者,前大厂高级开发,如今是公司技术 leader,曾在支付宝、科大讯飞等大厂工作过,在微服务分布式方面有着丰富的经验。
PmHub 项目前期的需求调研、产品原型设计,开发中的项目管理、缺陷管理,上线后的教程撰写,我们都是一丝不苟,力求做到最好。
①、产品原型图及修订记录


②、库表设计

-- ----------------------------
-- Table structure for 项目表
-- ----------------------------
CREATE TABLE `pmhub_project` (
`id` varchar(64) NOT NULL COMMENT '主键id',
`project_code` varchar(32) NOT NULL COMMENT '项目编码',
`project_name` varchar(200) NOT NULL COMMENT '项目名称',
`description` varchar(500) DEFAULT NULL COMMENT '描述',
`close_begin_time` datetime DEFAULT NULL COMMENT '项目开始时间',
`cover` varchar(255) DEFAULT NULL COMMENT '封面',
`stage_code` int(11) NOT NULL DEFAULT '0' COMMENT '项目阶段 默认是0',
`type` tinyint(1) NOT NULL DEFAULT '0' COMMENT '项目类型 是否私有 0-公开 1-私有',
`prefix` varchar(20) DEFAULT NULL COMMENT '项目编号前缀',
`deleted` tinyint(1) NOT NULL DEFAULT '0' COMMENT '是否删除 0-否 1-删除',
`deleted_time` datetime DEFAULT NULL COMMENT '删除时间',
`archived` tinyint(1) DEFAULT NULL COMMENT '是否归档 0-否 1-归档',
`archived_time` datetime DEFAULT NULL COMMENT '归档时间',
`published` tinyint(1) NOT NULL DEFAULT '0' COMMENT '是否发布 0-否 1-发布',
`project_process` decimal(5,2) NOT NULL DEFAULT '0.00' COMMENT '项目进度',
`created_by` varchar(100) DEFAULT NULL COMMENT '创建人',
`created_time` datetime DEFAULT NULL COMMENT '创建时间',
`user_id` bigint(20) DEFAULT NULL COMMENT '项目负责人',
`status` tinyint(1) NOT NULL DEFAULT '0' COMMENT '项目状态 默认0-未开始',
`auto_update_process` tinyint(1) NOT NULL DEFAULT '0' COMMENT '是否自动更新进度 0-否 1-是',
`msg_notify` tinyint(1) NOT NULL DEFAULT '0' COMMENT '是否开启消息提醒',
`notify_day` int(11) NOT NULL DEFAULT '2' COMMENT '提醒的天数',
`open_prefix` tinyint(1) DEFAULT '0' COMMENT '是否开启项目前缀',
`project_stage_id` varchar(64) DEFAULT NULL COMMENT '阶段id',
PRIMARY KEY (`id`) USING BTREE
) ENGINE=InnoDB DEFAULT CHARSET=utf8mb4 COMMENT='项目表';③、接口文档

④、进度排期

⑤、bug/缺陷管理

⑥、更新记录&计划

⑦、项目周会

⑧、源码提交记录

05、PmHub 的教程规划
项目上线后最重要的两件事,一个是持续迭代,修复线上问题;另外一个就是完成项目教程的编写,要知道,没有教程的开源项目并不适合拿来学习,因为上手的难度太大。
针对第一件事情,我们不仅会时刻关注项目仓库的 issue,还单独维护了一份《PmHub常见问题 Q&A 》文档,同时我们也会在技术交流群里第一时间处理大家提出来的问题。
针对第二件事情,我们精心策划了 60+ 篇内容,预计更新 30 万+字。
先是面试系列,目前列了 10 个,都是面试中的高频题目,比如说:
- 全局过滤器统计接口调用时间
- 整合 TTL 缓存用户数据
- 如何用 Docker 容器化部署项目
- 集成 Redis 分布式锁保障流程状态更新
- 使用 Skywalking 监控项目性能
- 使用 Redis+Lua 基于计数器实现限流
- 自定义注解+AOP 实现服务接口鉴权和内部认证
- 集成 OpenFeign+Sentinel实现服务降级和网关流量控制
- 通过分布式事务 Seata 保证任务审批状态一致性
- 使用 RocketMQ 实现审批消息推送
- 如何保证缓存和数据库一致性
后期还会根据球友们实际的面试情况不断增加题目,以此来保证大家可以疯狂拷打面试官,哦不,和面试官愉快地交流😄。

每篇内容都超级硬核,图文并茂的形式也能够最大程度帮助大家消化吸收掉 PmHub 的精髓。然后是产品设计篇,涉及到如何培养产品思维、如何进行需求分析,以及如何进行产品原型设计等,是别的项目不曾给你的,但工作后又不可或缺的能力。

还有架构篇,特意区分了微服务版本和单体版本,帮助大家在学习的过程中无缝切换,哪里不会点哪里,妈妈再也不用担心我的工作了(👌)。涉及到 SpringCloud Gateway、Nacos、OpenFeign、SpringBoot Actuator、SkyWalking、Sentinel、Rocketmq、Seata 等关键技术栈。

还有业务篇,涉及到 PmHub 的具体业务,包括项目管理、流程管理、以及表结构,帮助大家更好地理解项目的业务逻辑,以及如何将业务逻辑转化为实际的代码。

这还没完,接下来是部署篇,无论你是 Windows,还是 macOS,还是云服务器,还是 Docker 容器化,还是 Jenkins 自动化 CI/CD,我们都兼顾到了,让你一次性掌握全平台的部署流程,不全是去中大厂、独角兽,还是小公司和外包,都能够游刃有余,轻松应对工作。

最后是单体改造微服务避坑指南和 AI 辅助编程实战,紧贴大家在学习和工作中的实际需求,让大家真正能够学以致用,不再是纸上谈兵。

06、如何快速掌握 PmHub?
既然 PmHub 这么优秀,该怎么快速掌握呢?尤其是准备 25 届秋招和金九银十跳槽的小伙伴。
PmHub 的学习路线可以分为五大块:产品设计、技术架构、组件库开发、业务梳理和系统开发。

①、授人以鱼不如授人以渔,我认为一个好的项目教程不应该一上来就讲某某技术栈,而应该先了解清楚这个项目的底层逻辑,理解产品的核心价值,才能更好地技术去实现业务。

为了让大家更好地理解和掌握项目业务,我们将会从 0-1 带你进行产品设计、需求分析、原型图绘制等。

PmHub原型图在线查看地址:https://lanhuapp.com/link/#/invite?sid=qxZji4oa
②、技术架构是项目的基础,只有把项目的基础打扎实了,才能更好的实现业务。我们将会从 0-1 带你进行技术架构的搭建,包括架构方案设计、技术选型等。

③、组件库源于对公共功能的封装,避免相同的功能在不同项目之间重复出现。为了统一各个微服务可能使用到的公共内容,我们在这里规划了常用且通用的功能点,比如说消息通知、数据库连接、权限控制、敏感词等等。我们统一放在了 pmhub-base 模块下。

组件库的开发宗旨是汇总资源,更高效地提供业务敏捷开发的能力,后续的迭代也将遵循这一原则。目前,这只是一个起点,是整体规划的一部分,还有许多可以提升的空间。

④、PmHub 的基础业务包括系统、认证、项目、代码生成、流程及网关服务等。

⑤、PmHub 囊括了时下互联网企业常用的技术栈,包括 SpringCloud、Spring Boot、SpringCloud Alibaba、MyBatis-Plus、Redis、RocketMQ、Sentinel、Gateway、Docker、WebSocket、JWT、SpringSecurity 等等。
07、PmHub 的未来
相信看到这里的小伙伴,已经开始摩拳擦掌,想现在立刻马上开搞 PmHub 了。那欢迎大家扫下面的优惠券(或者长按自动识别)加入我们吧,星球目前定价 159 元/年,优惠完只需要 129 元,每天不到 0.35 元,绝对的超值。

星球目前已经 7400+ 人了,新一轮涨价已经箭在弦上,毕竟人多了,我们付出的时间成本也会更多,相信大家也都能理解。
加入「二哥的编程星球」后,你还可以享受以下专属内容服务:
- 1、付费文档: PmHub、技术派、MYDB、编程喵等项目配套的 60万+ 字教程查看权限
- 2、面试指南: 校招、社招的 40 万+字面试求职攻略
- 3、智能助手: 无限期使用派聪明 AI 助手,已对接讯飞星火和 OpenAI双通道,不用花 1 分钱
- 4、专属问答: 向二哥和苍何发起 1v1 提问,内容不限于 offer 选择、学习路线、职业规划等
- 5、简历修改: 提供简历修改服务,附赠星球 500+优质简历模板可供参考
- 6、学习环境: 打造一个沉浸式的学习环境,有一种高考冲刺、大学考研的氛围
另外,大家在学习 PmHub 的过程中,遇到的任何提问,都可以向我和苍何提问,我们会在第一时间给大家解疑答惑。
学习的路上最缺的就是清晰的学习路线、优质的学习资料和良好的学习氛围,二哥的编程星球恰好就能给你提供这样的服务。来星球的球友几乎都斩获不错的成绩,有美团、华为等大厂,也有 16k 的双非本、甚至 23k 的大专社招,我随便发几个球友报喜的截图给大家展示下。


一次购买不需要额外付费,即可获取二哥编程星球的所有付费资料,帮助你少走弯路,提高学习效率。
付费社群我加入了很多,但从未见过比这更低价格,提供更多服务的社群,光 PmHub 和技术派这两个项目的就能让你值回票价。
如果有提供这些服务,并且比二哥编程星球价格更低的,欢迎评论区留言。
多说一句,任何时候,技术都是我们程序员的安身立命之本,如果你能认认真真跟完 PmHub 的源码和教程,相信你的编程功底会提升一大截。
我们的代码,严格按照大厂的标准来,无论是整体的架构,还是具体的细节,都是无可挑剔的学习对象。

之前曾有球友问我:“二哥,你的星球怎么不定价 299、399 啊,我感觉星球提供的价值远超这个价格啊。” 答案很明确,我有自己的原则,拒绝割韭菜,用心做内容,能帮一个是一个。
不为别的,为的就是给所有人提供一个可持续的学习环境。当然了,随着人数的增多,二哥付出的精力越来越多,星球也会涨价,今天这批 30 元的优惠券不仅 2024 年最大的优惠力度,也是 2025 年最大的优惠力度,现在入手就是最划算的,再犹豫就只能等着涨价了。

毕竟 PmHub、技术派网站用到的域名、证书、服务器、CDN、OSS、OpenAI 的 API KEY、讯飞星火大模型的 token 都需要钱。

想想,QQ音乐听歌连续包年需要 88元,腾讯视频连续包年需要 178元,腾讯体育包年 233元。我相信,二哥编程星球回馈给你的,将是 10 倍甚至百倍的价值。
最后,希望小伙伴们,能紧跟我们的步伐!不要掉队。今年,和二哥一起翻身、一起逆袭、一起晋升、一起拿高薪 offer!
