13 道 Java HashMap 精选面试题👍
对于 Java 求职者来说,HashMap 可谓是重中之重,是面试的必考点。然而 HashMap 的知识点非常多,复习起来花费精力很大。
01、HashMap的底层数据结构是什么?
JDK 7 中,HashMap 由“数组+链表”组成,数组是 HashMap 的主体,链表则是主要为了解决哈希冲突而存在的。
在 JDK 8 中,HashMap 由“数组+链表+红黑树”组成。链表过长,会严重影响 HashMap 的性能,而红黑树搜索的时间复杂度是 O(logn),而链表是糟糕的 O(n)。因此,JDK 8 对数据结构做了进一步的优化,引入了红黑树,链表和红黑树在达到一定条件会进行转换:
- 当链表超过 8 且数据总量超过 64 时会转红黑树。
- 将链表转换成红黑树前会判断,如果当前数组的长度小于 64,那么会选择先进行数组扩容,而不是转换为红黑树,以减少搜索时间。
链表长度超过 8 体现在 putVal 方法中的这段代码:
//链表长度大于8转换为红黑树进行处理
if (binCount >= TREEIFY_THRESHOLD - 1) // -1 for 1st
treeifyBin(tab, hash);table 长度为 64 体现在 treeifyBin 方法中的这段代码::
final void treeifyBin(Node<K,V>[] tab, int hash) {
int n, index; Node<K,V> e;
if (tab == null || (n = tab.length) < MIN_TREEIFY_CAPACITY)
resize();
}MIN_TREEIFY_CAPACITY 的值正好为 64。
static final int MIN_TREEIFY_CAPACITY = 64;JDK 8 中 HashMap 的结构示意图:

02、为什么链表改为红黑树的阈值是 8?
因为泊松分布,我们来看作者在源码中的注释:
Because TreeNodes are about twice the size of regular nodes, we use them only when bins contain enough nodes to warrant use (see TREEIFY_THRESHOLD). And when they become too small (due to removal or resizing) they are converted back to plain bins. In usages with well-distributed user hashCodes, tree bins are rarely used. Ideally, under random hashCodes, the frequency of nodes in bins follows a Poisson distribution (http://en.wikipedia.org/wiki/Poisson_distribution) with a parameter of about 0.5 on average for the default resizing threshold of 0.75, although with a large variance because of resizing granularity. Ignoring variance, the expected occurrences of list size k are (exp(-0.5) pow(0.5, k) / factorial(k)). The first values are: 0: 0.60653066
1: 0.30326533
2: 0.07581633
3: 0.01263606
4: 0.00157952
5: 0.00015795
6: 0.00001316
7: 0.00000094
8: 0.00000006
more: less than 1 in ten million
翻译过来大概的意思是:理想情况下使用随机的哈希码,容器中节点分布在 hash 桶中的频率遵循泊松分布,按照泊松分布的计算公式计算出了桶中元素个数和概率的对照表,可以看到链表中元素个数为 8 时的概率已经非常小,再多的就更少了,所以原作者在选择链表元素个数时选择了 8,是根据概率统计而选择的。
03、解决hash冲突的办法有哪些?HashMap用的哪种?
解决Hash冲突方法有:
- 开放定址法:也称为再散列法,基本思想就是,如果p=H(key)出现冲突时,则以p为基础,再次hash,p1=H(p),如果p1再次出现冲突,则以p1为基础,以此类推,直到找到一个不冲突的哈希地址pi。因此开放定址法所需要的hash表的长度要大于等于所需要存放的元素,而且因为存在再次hash,所以只能在删除的节点上做标记,而不能真正删除节点。
- 再哈希法:双重散列,多重散列,提供多个不同的hash函数,当R1=H1(key1)发生冲突时,再计算R2=H2(key1),直到没有冲突为止。这样做虽然不易产生堆集,但增加了计算的时间。
- 链地址法:拉链法,将哈希值相同的元素构成一个同义词的单链表,并将单链表的头指针存放在哈希表的第i个单元中,查找、插入和删除主要在同义词链表中进行。链表法适用于经常进行插入和删除的情况。
- 建立公共溢出区:将哈希表分为公共表和溢出表,当溢出发生时,将所有溢出数据统一放到溢出区。
HashMap中采用的是链地址法 。
04、为什么在解决 hash 冲突的时候,不直接用红黑树?而选择先用链表,再转红黑树?
因为红黑树需要进行左旋,右旋,变色这些操作来保持平衡,而单链表不需要。
当元素小于 8 个的时候,此时做查询操作,链表结构已经能保证查询性能。当元素大于 8 个的时候, 红黑树搜索时间复杂度是 O(logn),而链表是 O(n),此时需要红黑树来加快查询速度,但是新增节点的效率变慢了。
因此,如果一开始就用红黑树结构,元素太少,新增效率又比较慢,无疑这是浪费性能的。
05、HashMap默认加载因子是多少?为什么是 0.75,不是 0.6 或者 0.8 ?
作为一般规则,默认负载因子(0.75)在时间和空间成本上提供了很好的折衷。
06、HashMap 中 key 的存储索引是怎么计算的?
首先根据key的值计算出hashcode的值,然后根据hashcode计算出hash值,最后通过hash&(length-1)计算得到存储的位置。
07、JDK 8 为什么要 hashcode 异或其右移十六位的值?
因为在JDK 7 中扰动了 4 次,计算 hash 值的性能会稍差一点点。
从速度、功效、质量来考虑,JDK 8 优化了高位运算的算法,通过hashCode()的高16位异或低16位实现:(h = k.hashCode()) ^ (h >>> 16)。
这么做可以在数组 table 的 length 比较小的时候,也能保证考虑到高低Bit都参与到Hash的计算中,同时不会有太大的开销。
08、为什么 hash 值要与length-1相与?
- 把 hash 值对数组长度取模运算,模运算的消耗很大,没有位运算快。
- 当 length 总是 2 的n次方时,
h& (length-1)运算等价于对length取模,也就是 h%length,但是 & 比 % 具有更高的效率。
09、HashMap数组的长度为什么是 2 的幂次方?
2 的 N 次幂有助于减少碰撞的几率。如果 length 为2的幂次方,则 length-1 转化为二进制必定是11111……的形式,在与h的二进制与操作效率会非常的快,而且空间不浪费。我们来举个例子,看下图:

当 length =15时,6 和 7 的结果一样,这样表示他们在 table 存储的位置是相同的,也就是产生了碰撞,6、7就会在一个位置形成链表,4和5的结果也是一样,这样就会导致查询速度降低。
如果我们进一步分析,还会发现空间浪费非常大,以 length=15 为例,在 1、3、5、7、9、11、13、15 这八处没有存放数据。因为hash值在与14(即 1110)进行&运算时,得到的结果最后一位永远都是0,即 0001、0011、0101、0111、1001、1011、1101、1111位置处是不可能存储数据的。
再补充数组容量计算的小奥秘。
HashMap 构造函数允许用户传入的容量不是 2 的 n 次方,因为它可以自动地将传入的容量转换为 2 的 n 次方。会取大于或等于这个数的 且最近的2次幂作为 table 数组的初始容量,使用tableSizeFor(int)方法,如 tableSizeFor(10) = 16(2 的 4 次幂),tableSizeFor(20) = 32(2 的 5 次幂),也就是说 table 数组的长度总是 2 的次幂。JDK 8 源码如下:
static final int tableSizeFor(int cap) {
int n = cap - 1;
n |= n >>> 1;
n |= n >>> 2;
n |= n >>> 4;
n |= n >>> 8;
n |= n >>> 16;
return (n < 0) ? 1 : (n >= MAXIMUM_CAPACITY) ? MAXIMUM_CAPACITY : n + 1;
}让cap-1再赋值给n的目的是另找到的目标值大于或等于原值。例如二进制1000,十进制数值为8。如果不对它减1而直接操作,将得到答案10000,即16。显然不是结果。减1后二进制为111,再进行操作则会得到原来的数值1000,即8。
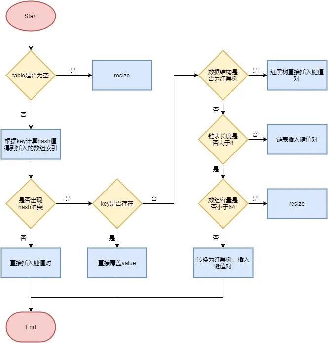
10、HashMap 的put方法流程?
以JDK 8为例,简要流程如下:
1、首先根据 key 的值计算 hash 值,找到该元素在数组中存储的下标;
2、如果数组是空的,则调用 resize 进行初始化;
3、如果没有哈希冲突直接放在对应的数组下标里;
4、如果冲突了,且 key 已经存在,就覆盖掉 value;
5、如果冲突后,发现该节点是红黑树,就将这个节点挂在树上;
6、如果冲突后是链表,判断该链表是否大于 8 ,如果大于 8 并且数组容量小于 64,就进行扩容;如果链表节点大于 8 并且数组的容量大于 64,则将这个结构转换为红黑树;否则,链表插入键值对,若 key 存在,就覆盖掉 value。

11、HashMap 的扩容方式?
HashMap 在容量超过负载因子所定义的容量之后,就会扩容。
12、一般用什么作为HashMap的key?
一般用Integer、String 这种不可变类当作 HashMap 的 key,String 最为常见。
- 因为字符串是不可变的,所以在它创建的时候 hashcode 就被缓存了,不需要重新计算。
- 因为获取对象的时候要用到 equals() 和 hashCode() 方法,那么键对象正确的重写这两个方法是非常重要的。Integer、String 这些类已经很规范的重写了 hashCode() 以及 equals() 方法。
13、HashMap为什么线程不安全?
- JDK 7 时多线程下扩容会造成死循环。
- 多线程的put可能导致元素的丢失。
- put和get并发时,可能导致get为null。
GitHub 上标星 10000+ 的开源知识库《二哥的 Java 进阶之路》第一版 PDF 终于来了!包括Java基础语法、数组&字符串、OOP、集合框架、Java IO、异常处理、Java 新特性、网络编程、NIO、并发编程、JVM等等,共计 32 万余字,500+张手绘图,可以说是通俗易懂、风趣幽默……详情戳:太赞了,GitHub 上标星 10000+ 的 Java 教程
微信搜 沉默王二 或扫描下方二维码关注二哥的原创公众号沉默王二,回复 222 即可免费领取。

